母乳是婴儿理想的营养来源,其内含的复杂组分对早期发育至关重要。人乳低聚糖(HMOs)是其中第三大固体组分,而 2'-岩藻糖基乳糖(2'-FL)占 HMOs 总量的 30% 以上。这种中性岩藻糖基化低聚糖具有促进益生菌定植、阻断病原体粘附、增强肠道屏障及支持神经发育等多重生理功能。目前,2'-FL 已获全球主要监管机构批准,广泛应用于婴幼儿配方奶粉及功能性食品中。
在微生物发酵法生产 2'-FL 的研究中,大肠杆菌(Escherichia coli)是最主要的底盘细胞。然而,目前的高产菌株多依赖质粒表达系统,这带来了代谢负担重、遗传不稳定以及对抗生素和诱导剂(如 IPTG)的持续需求等限制,增加了工业生产成本和生物安全风险。因此,构建无质粒、无抗生素、无诱导剂的高效生产菌株是该领域的重要挑战。

Figure 1: Metabolic pathway design and chassis strain construction for de novo 2'-FL biosynthesis in E. coli.
一、 模块化代谢工程与无质粒底盘构建
本研究利用 CRISPR-Cas9 技术,在大肠杆菌 MG1655 基因组中单拷贝整合幽门螺杆菌来源的 futC 基因,并敲除 lacZ 基因以阻止乳糖降解。为克服无诱导剂条件下 LacI 对乳糖转运的抑制,研究人员使用组成型启动子 PJ23119 驱动 lacY 表达,使 2'-FL 滴度从检测不到提升至 0.2 g/L。
随后,通过敲除荚膜多糖合成关键基因 wcaJ,阻断了前体 GDP-L-岩藻糖的分流,使产量提升 4.5 倍。进一步利用强组成型启动子 Ptac 强化了 manCB 和 gmd-fcl 基因模块的表达,构建了 MGF6 菌株,使 2'-FL 滴度达到 2.5 g/L,为后续工程化改造奠定了基础。
菌株名称 |
关键基因型改造 |
2'-FL 产量 (g/L) |
MGF2 |
ΔlacZ, futC 整合 |
未检出 |
MGF3 |
MGF2, PJ23119-lacY |
0.2 |
MGF4 |
MGF3, ΔwcaJ |
1.1 |
MGF6 |
MGF4, Ptac-前体合成强化 |
2.5 |
二、 高效 α1,2-岩藻糖基转移酶的筛选
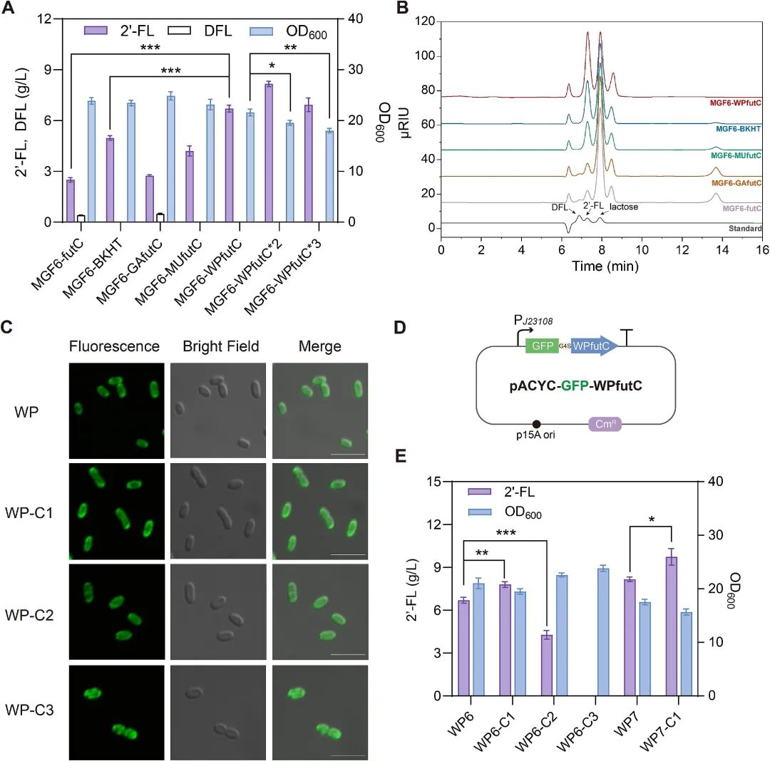
α1,2-岩藻糖基转移酶(α1,2-FucT)是 2'-FL 合成的限速步骤。在无质粒系统中,基因拷贝数受限使得寻找高催化活性的酶尤为重要。通过筛选,研究发现来自 Helicobacter sp. 的 WPfutC 在单拷贝条件下实现了 6.7 g/L 的滴度。
值得注意的是,WPfutC 表现出极高的底物特异性,完全没有产生副产物二岩藻糖基乳糖(DFL)。结构预测显示,WPfutC 具有独特的 α-螺旋结构(α-helix A, B, C),这些特征可能通过调节结合口袋的几何配置,增强了催化效率并避免了对 2'-FL 的二次岩藻糖基化。

Fig. 2. Screening and C-terminal engineering of α1,2-FucTs for improved 2′-FL production.
三、 酶的 C 端改造提升可溶性
WPfutC 虽然活性高,但存在部分蛋白不溶的问题。研究通过膜接触概率(MCP)分析,识别出其 C 端存在疏水性膜相互作用区域。通过设计不同的截短变体,发现删除 C 端 12 个残基(ΔC12)显著改善了蛋白在胞质中的分布,产量提升至 7.9 g/L。在将 WPfutC-ΔC12 拷贝数增加至 2 个后,滴度攀升至 11.1 g/L。
四、 代谢流优化与转运强化
为进一步提升前体供应,研究人员优化了甘露糖-6-磷酸异构酶(manA)的表达,并将产量提升至 12.6 g/L。通过引入糖外排泵 SetA 缓解产物反馈抑制及渗透压,产量进一步增加 24.4%,达到 16.3 g/L。此外,敲除 lon 蛋白酶以稳定 RcsA 调节蛋白,并强化关键基因 manC 的表达,使摇瓶滴度达到 22.1 g/L。

Fig. 3. Enhancement of product export and GDP-l-fucose biosynthesis.
五、 辅助因子工程与人工多酶复合体
2'-FL 合成需要 GTP 作为供体和 NADPH 作为还原当量。研究证实,GTP 的局部供应速率是限制因素。通过利用 iMARS 工具,将 manC 与核苷二磷酸激酶(ndk)进行空间组装,构建了人工多酶复合体 ManC-L1-Ndk。这种空间邻近效应有效降低了中间体扩散距离,并强化了 GTP 的原位供给,使最终摇瓶产量达到 25.6 g/L。

Figure 4: Effect of enhanced cofactor supply on 2'-FL biosynthesis.
六、 5-L 反应器性能与结论
在 5-L 补料分次发酵中,工程菌株 WPL 表现出卓越的生产性能。发酵 92 小时后,2'-FL 最终滴度达到了 108.3 g/L,平均生产强度为 1.18 g/L/h。整个过程未产生 DFL 或 3-FL 副产物,且实现了 0.51 g/g 的甘油收率和 1.25 g/g 的乳糖转化率。
本项研究成功建立了一个无质粒、无抗生素、无诱导剂的大肠杆菌平台,实现了目前已报道的同类系统中的最高产量。这为 2'-FL 的绿色、可持续大规模工业化生产提供了重要技术支持。